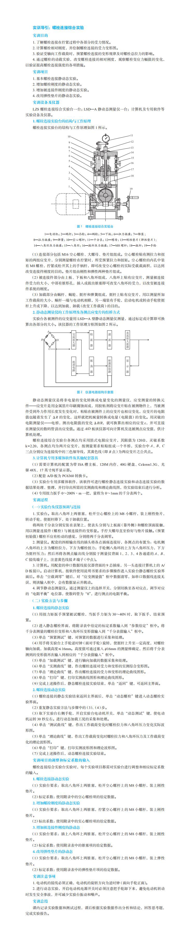
实训导引:螺栓连接综合实验