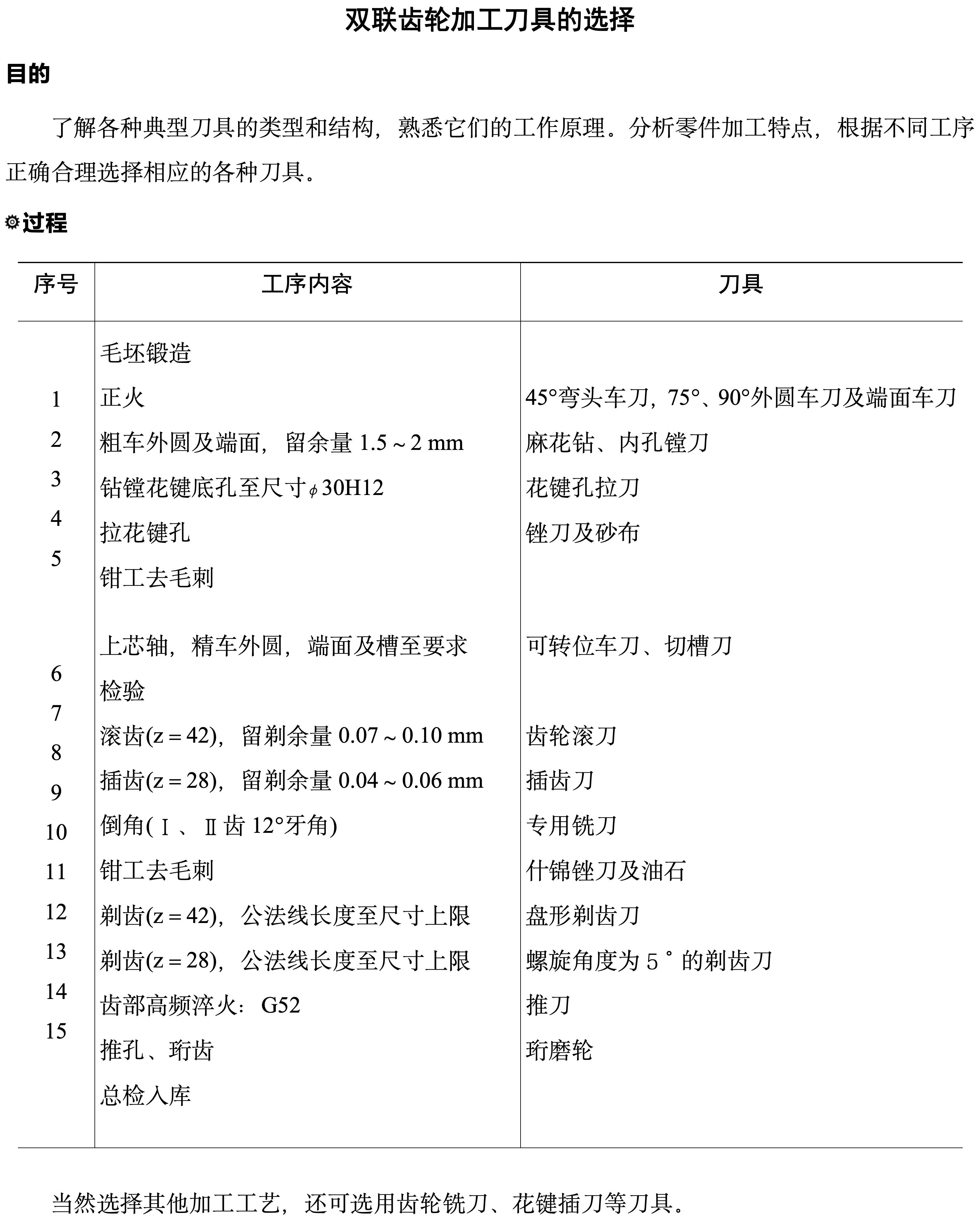
双联齿轮加工刀具的选择