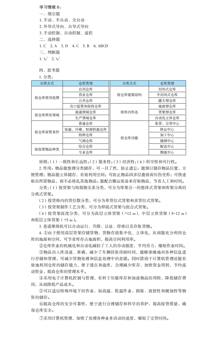
学习情境6-课后答案