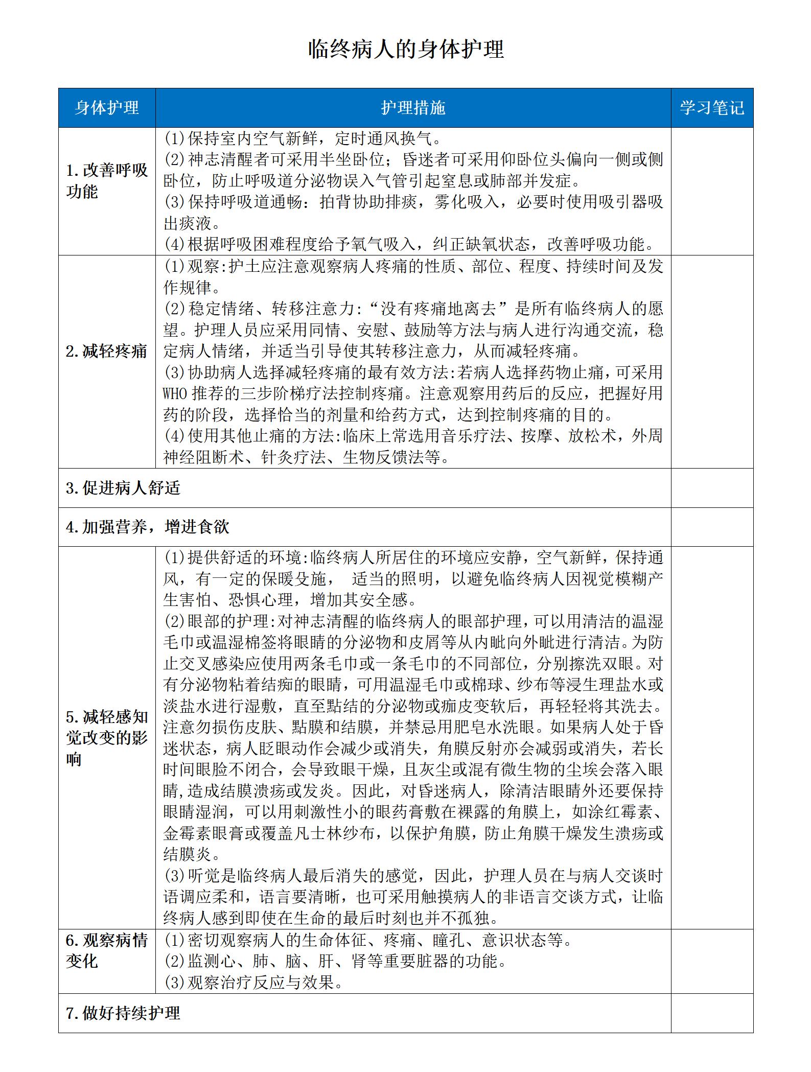
临终病人的身体护理