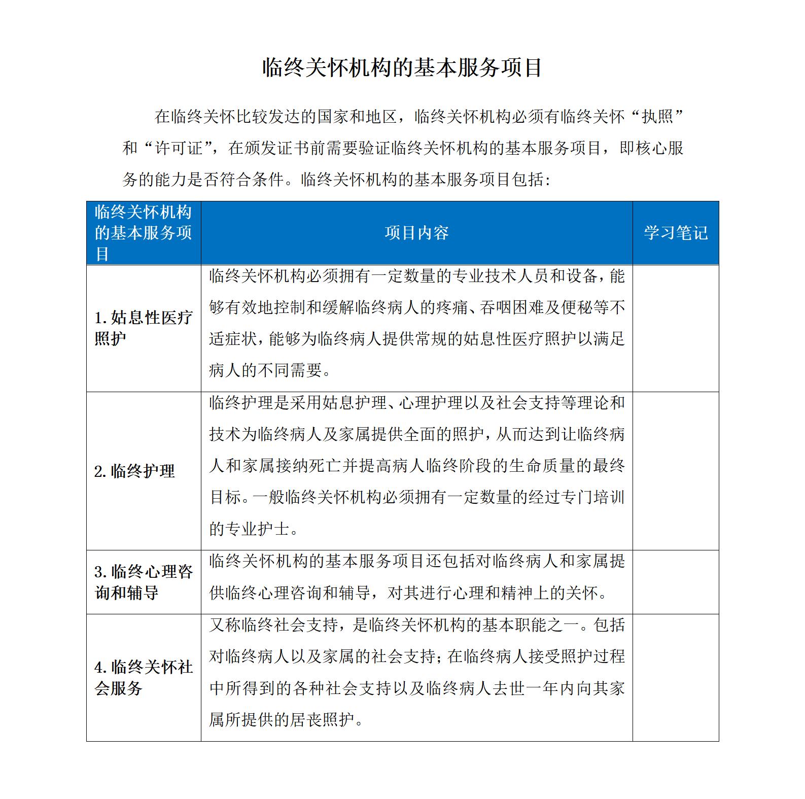
临终关怀机构的基本服务项目