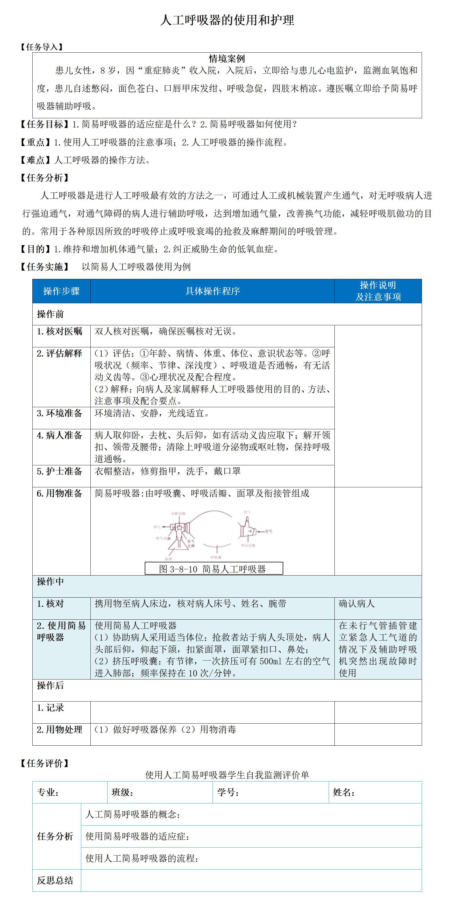
人工呼吸器的使用和护理