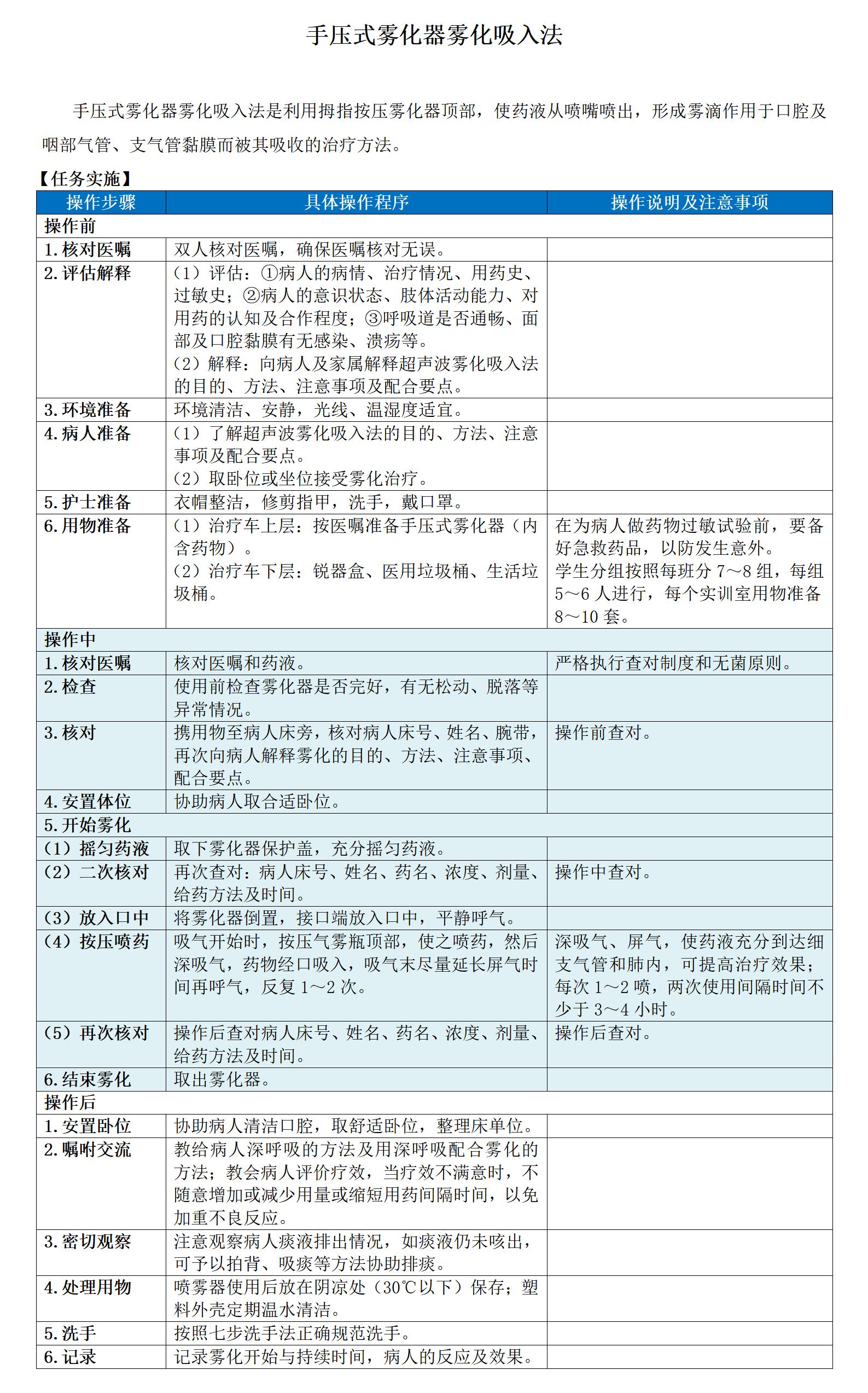
手压式雾化器雾化吸入法