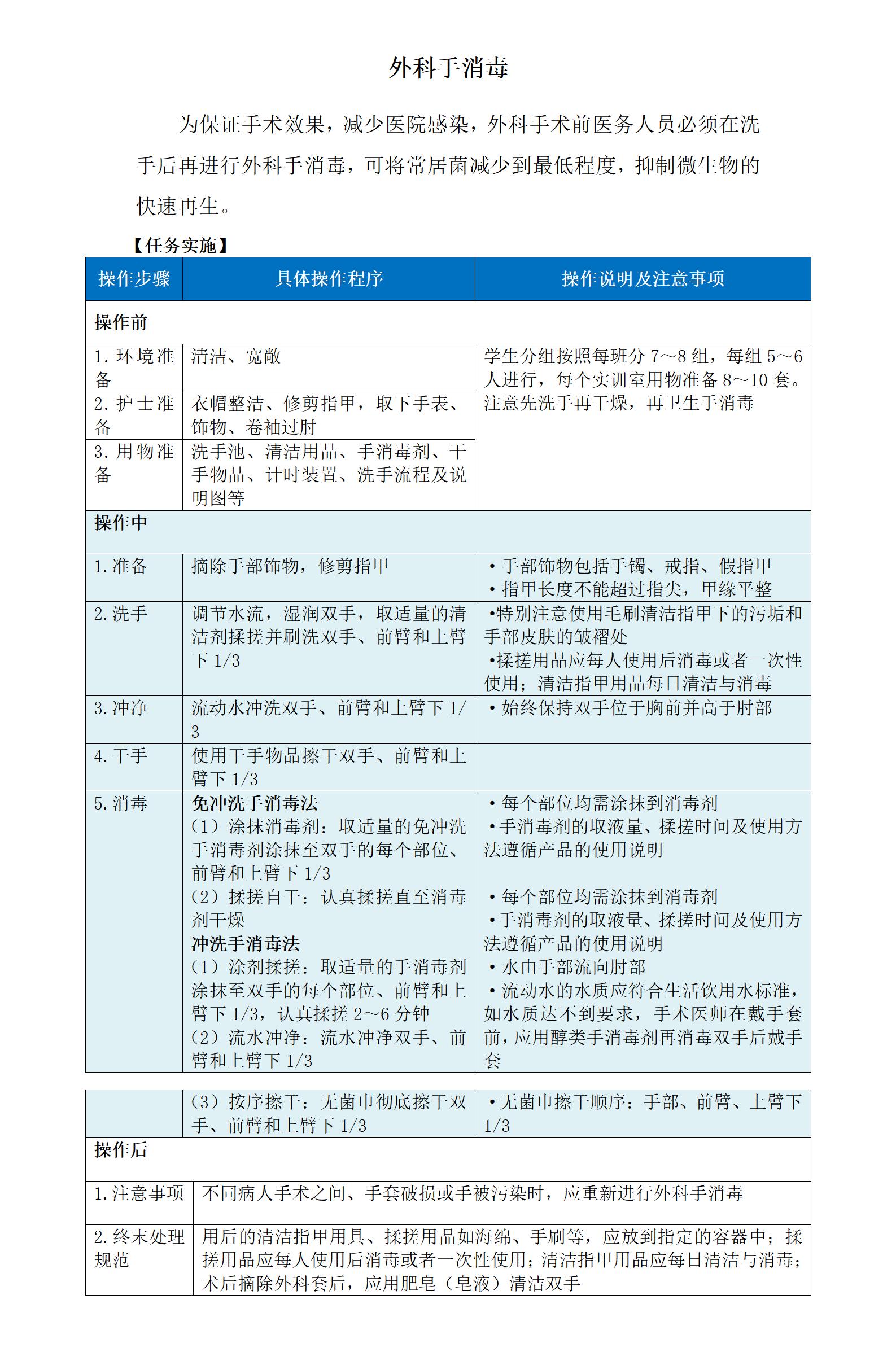
外科手消毒