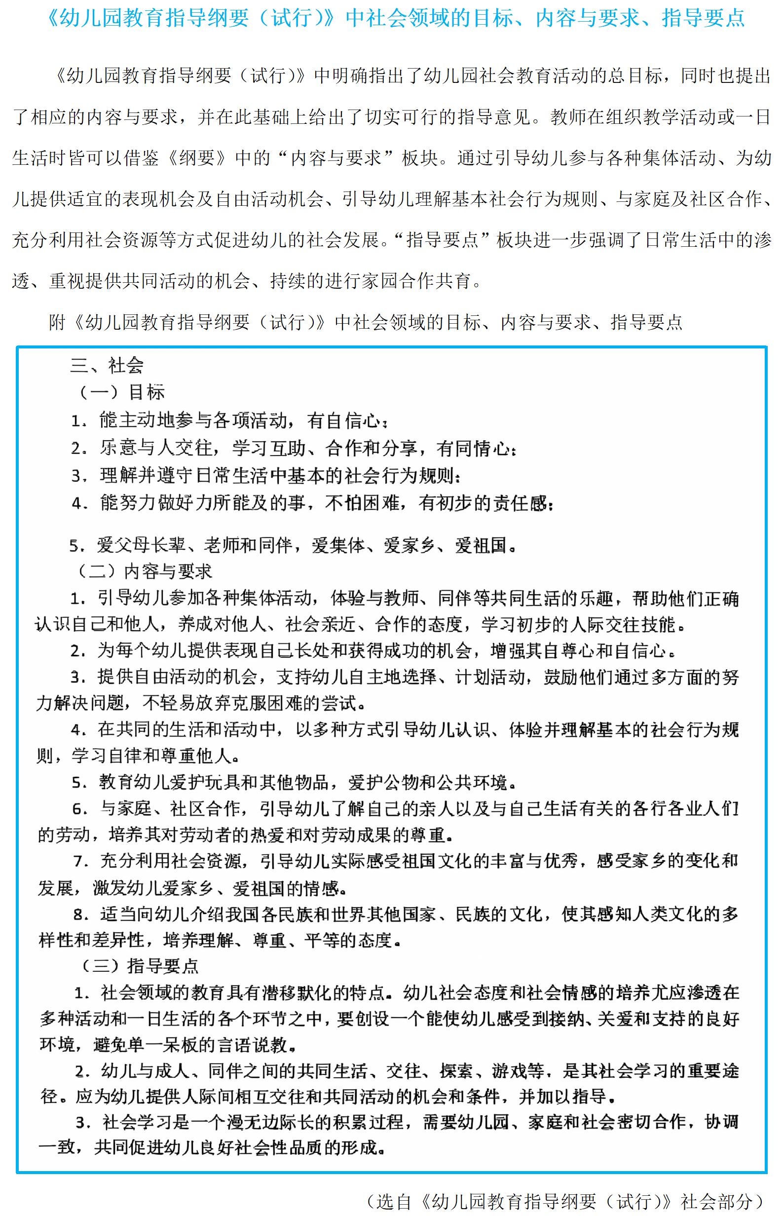
《幼儿园教育指导纲要(试行)》中社会领域的目标、内容与要求、指导要点