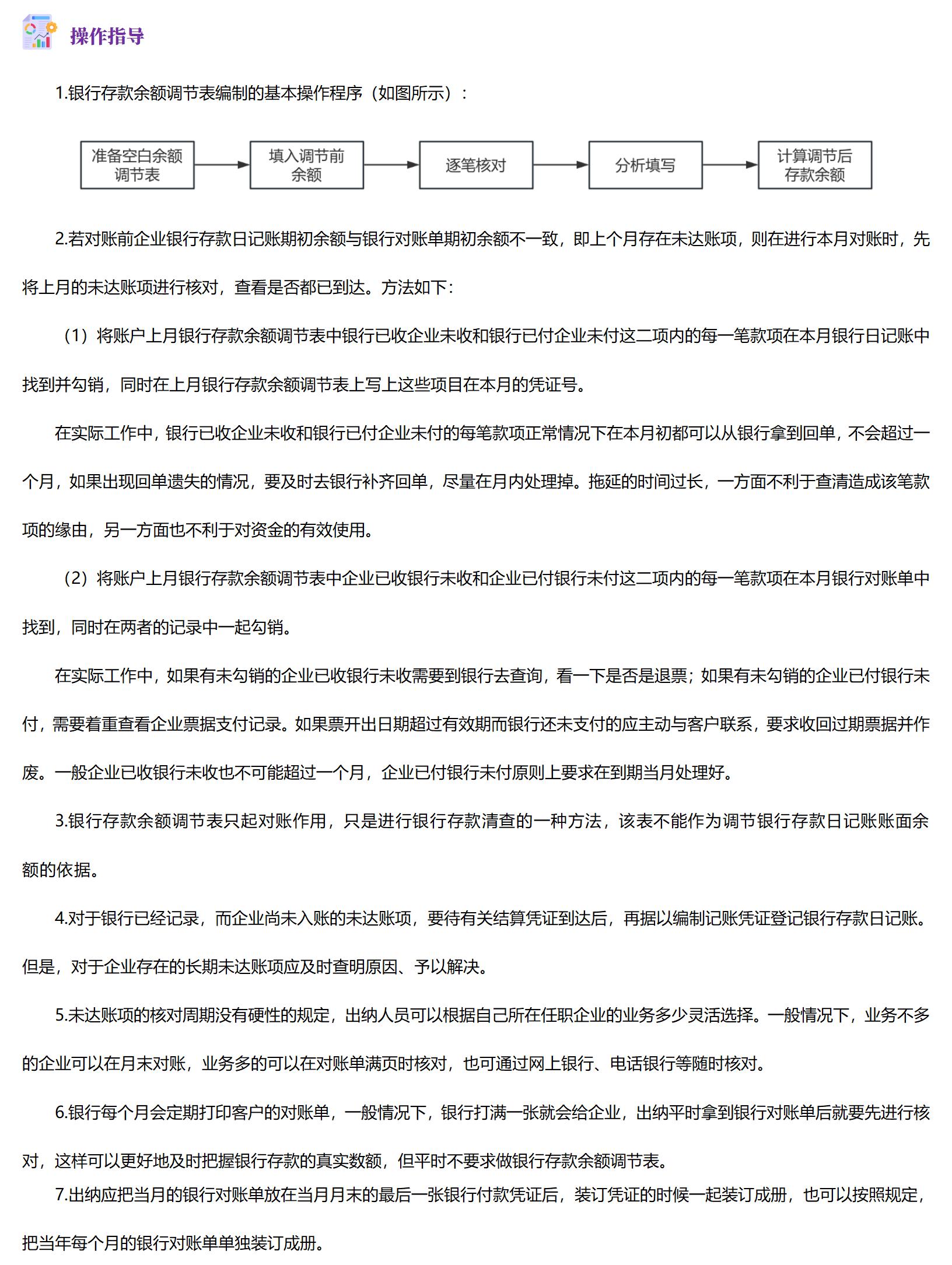
银行存款余额调节表编制——操作指导