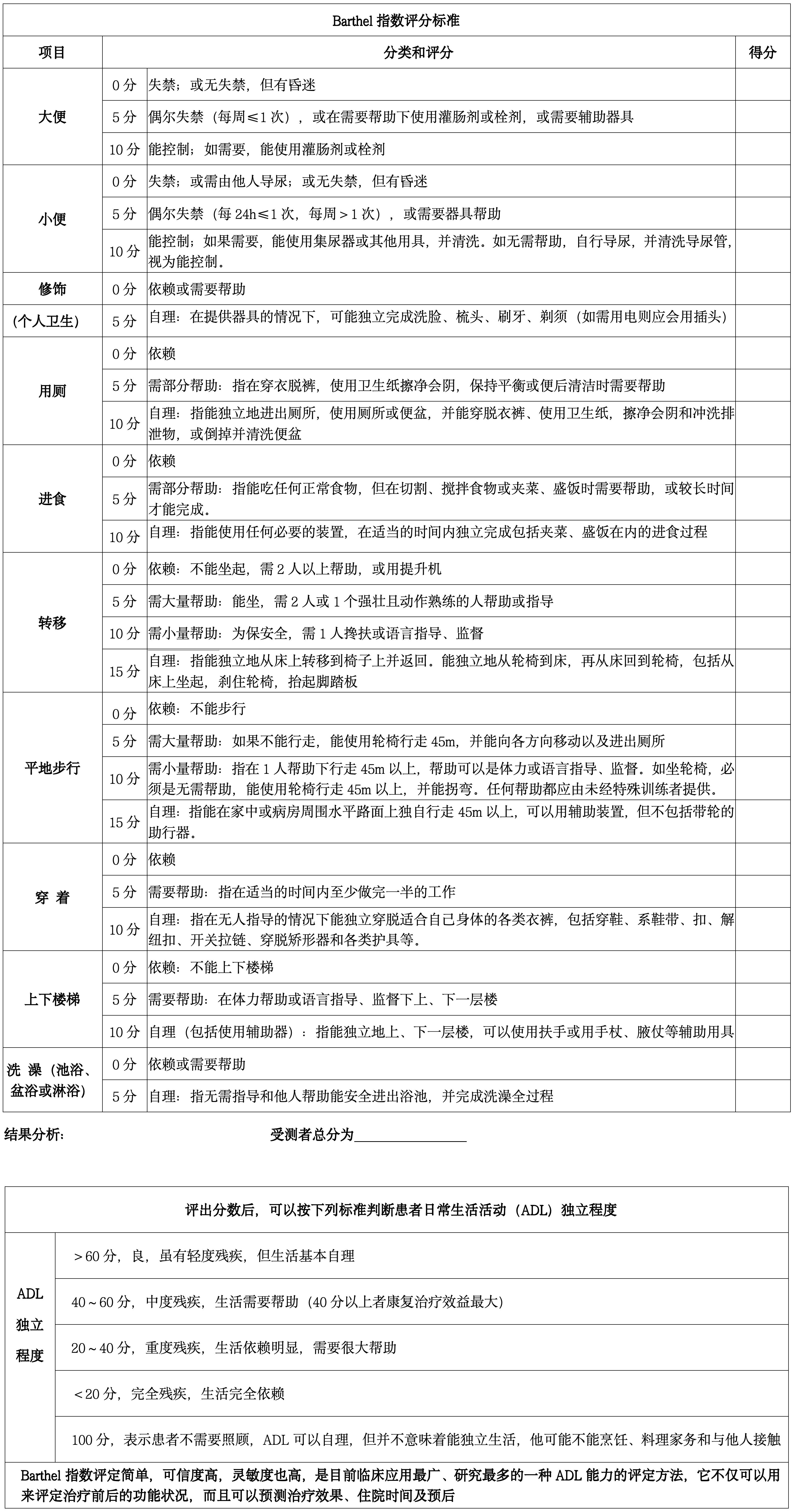
Barthel指数评分量表