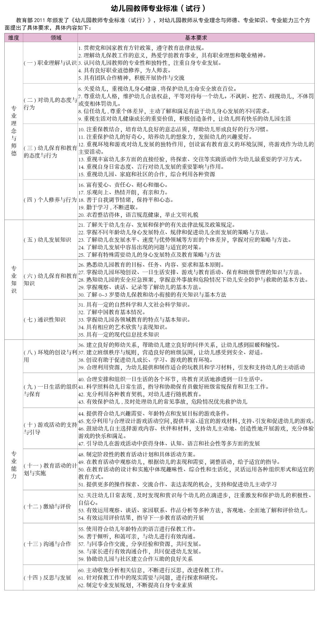
幼儿园教师专业标准