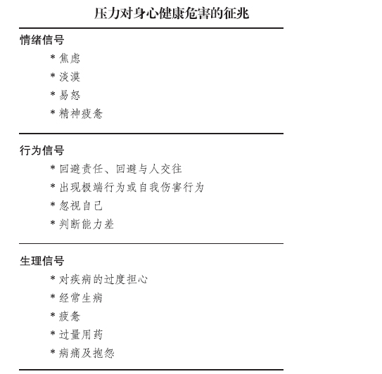
压力对身心健康的危害征兆