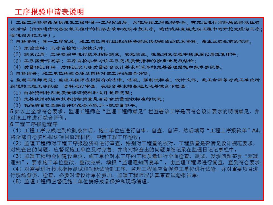
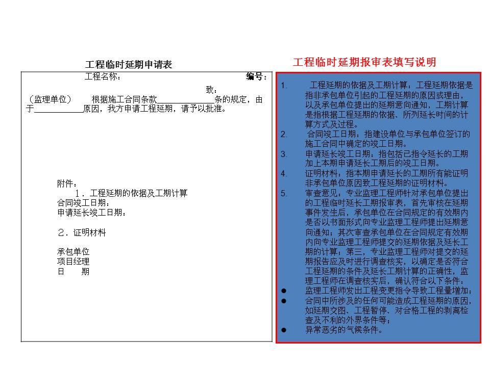
监理资料编制示范