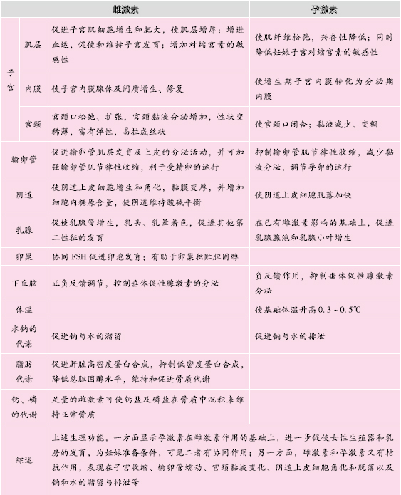
雌、孕激素的生理作用