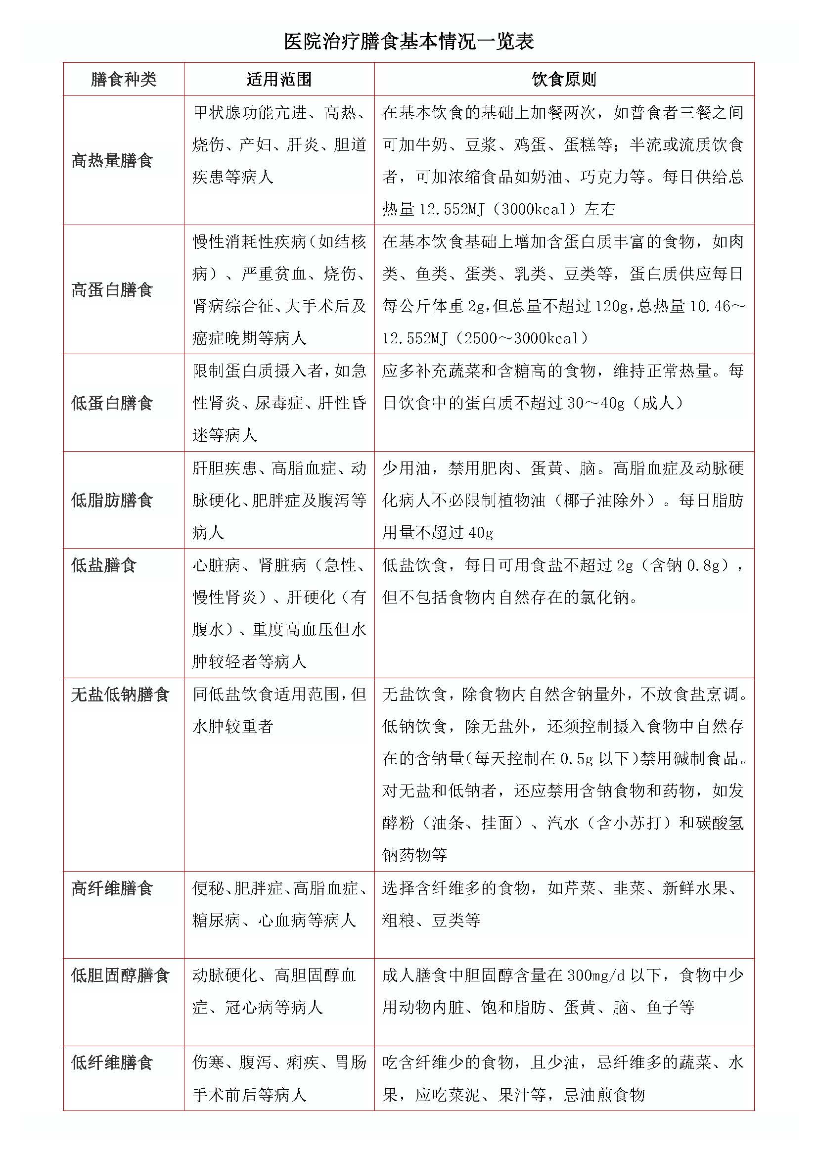
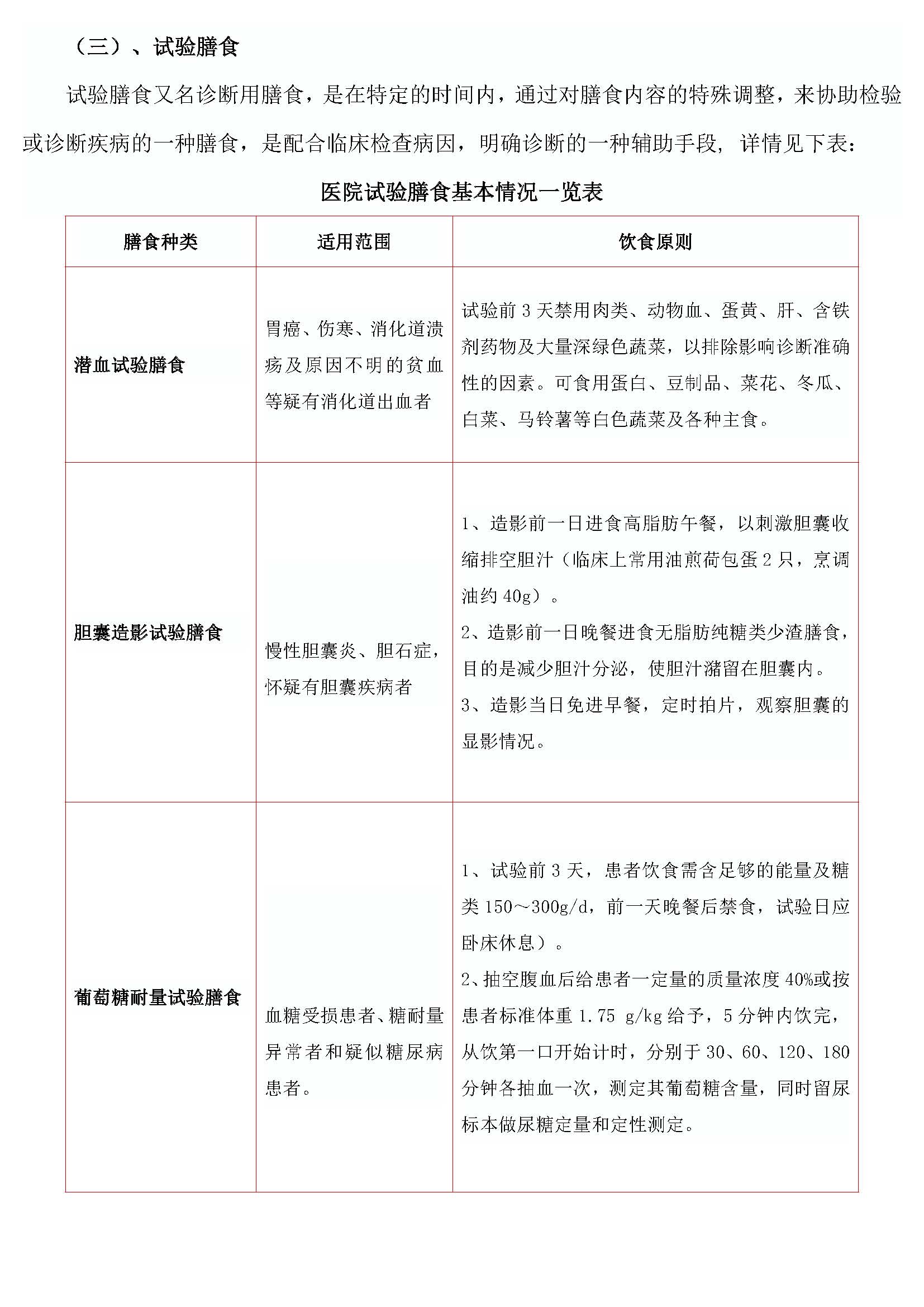
医院膳食