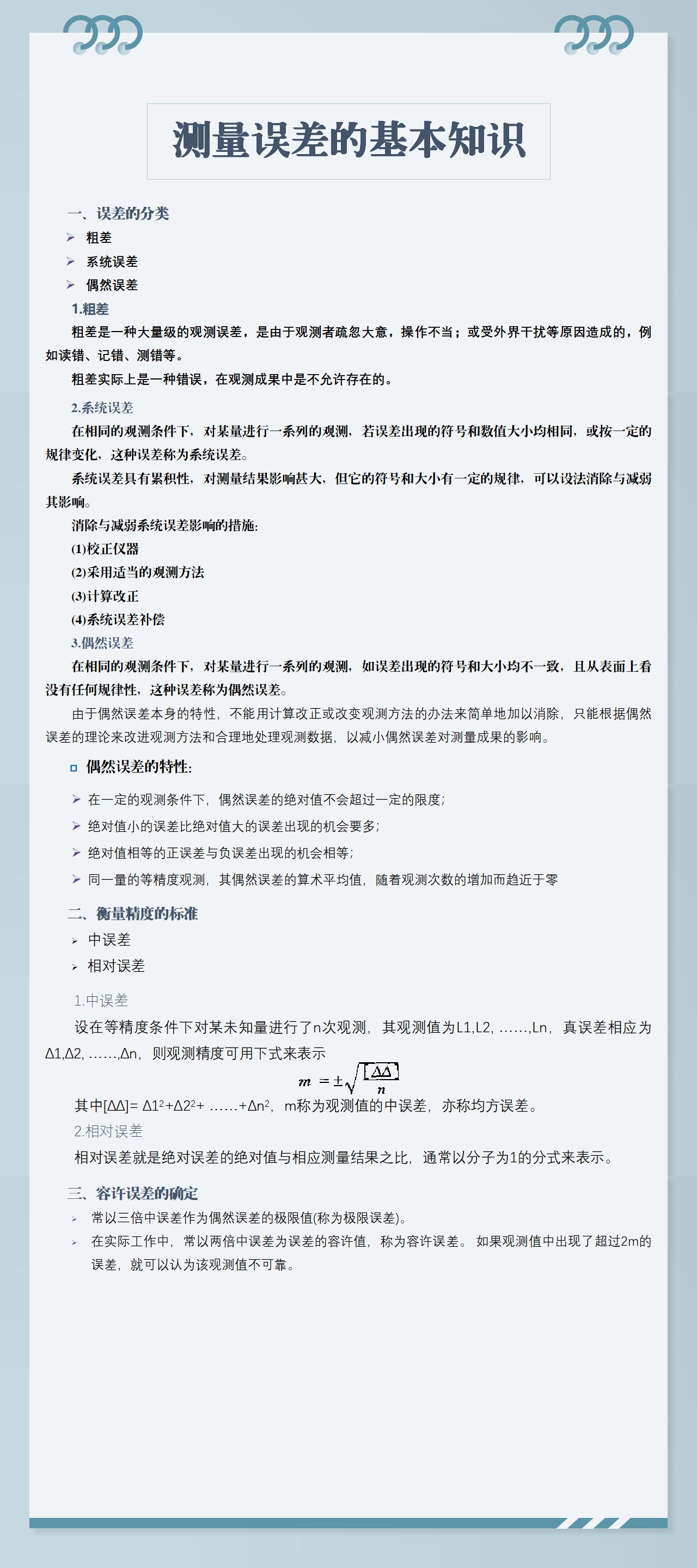
测量误差的基本知识